티스토리 뷰
Logback
안녕하세요~ 이번 포스팅에서는 Logback의 구조와 사용 방법에 대해서 정리해보려고 합니다.
모든 내용을 다 다룰 수는 없지만, 기본적인 구조를 인지하고 있으면 나머지는 필요할 때마다 찾아보면서 적용할 수 있습니다.
특히 Logback은 공식 문서가 꼼꼼하게 되어있는 편이어서, 없는 것 빼고 다 있다는 느낌이 들기도 합니다. 영어지만요
Logback이란?
먼저 Logback이 어떤 것인지 잠깐 짚고 넘어가도록 하겠습니다.
간단히 말해서 java.util.logging, log4j, log4j2를 잇는 자바 로깅 프레임워크인데요.
위 유틸들에 비해서 좋은 성능을 가지고 있으며, 특히 Spring boot에서는 기본 로깅 모듈로 채택하고 있기 때문에 많은 분들이 알게 모르게 Spring boot를 사용하시면서 접하셨을 것입니다.
spring-boot-starter-web 패키지 안에 Logback이 포함돼 있습니다.
Logback으로 로그 관리하기
Logback으로 정확히 뭘 할 수 있는가? 에 대해서 생각해보겠습니다.
로그라는 것은 사용하기에 따라 애플리케이션에서 일어나는 일들을 기록으로 남겨서, 실시간으로, 혹은 과거에 일어났던 사건을 역으로 트래킹할 수 있는 좋은 자료라고 할 수 있는데요.
그렇기에 로그의 내용에 따라 적정한 로그 레벨과 로깅 위치를 결정하는 것은 아주 중요한 일일 것입니다.
더불어 애플리케이션에 로그를 잘 남기는 것도 매우 중요하지만, 잘 남긴 로그를 어디서 어떤 방식으로 보관할지, 어떻게 이 로그들을 확인하고 분석할 수 있을지 고민하는 일도 상당히 중요한 일입니다.
이를 위해 Logback 설정 파일로 다음과 같은 것들을 지정할 수 있습니다.
- 로그를 콘솔에 출력만 할지, 파일로 남길지, 네트워크를 통해 외부로 바로 전달할지 등을 결정하기
- Spring Profile 별로 로그 설정을 다르게 가져가기
- 일정 로그 레벨 이상의 로그들만 남기기
- 로그의 형식 지정하기
- 일정 시간이 지날 때마다, 시간 별로 로그 파일을 정리하거나 로그 파일을 압축해서 보관하기
또한 이렇게 로그를 파일로 남기면, ELK Stack 같은 데이터 모니터링 도구를 활용해서 필요한 로그를 검색하거나 분석할 수도 있습니다.
Logback 설정하기
logback-spring.xml
이제 Spring boot에서 Logback 설정하는 법을 알아보도록 하겠습니다.
먼저 build.gradle에는 다음과 같이 spring-boot-starter-web 을 지정하도록 하겠습니다.
그리고 lombok 사용을 위한 설정도 같이 넣어주도록 하겠습니다.
// build.gradle
dependencies {
implementation 'org.projectlombok:lombok'
annotationProcessor 'org.projectlombok:lombok'
runtimeOnly 'com.h2database:h2'
implementation 'org.springframework.boot:spring-boot-starter-web'
}그리고 로그를 남기기 위한 Controller도 하나 만들어보겠습니다.
로그 레벨 별로 엔드 포인트를 하나씩 열어서 로그를 남기도록 하겠습니다.
@Slf4j
@RestController
public class LoggingController {
@GetMapping("/log/error")
public String logError() {
log.error("log error");
return "error";
}
@GetMapping("/log/warn")
public String logWarn() {
log.warn("log warn");
return "warn";
}
@GetMapping("/log/info")
public String logInfo() {
log.info("log info");
return "info";
}
@GetMapping("/log/debug")
public String logDebug() {
log.debug("log debug");
return "debug";
}
}그리고 'src/main/resources/' 밑에 logback-spring-xml 파일을 생성합니다.
일반적으로 Logback 설정은 logback.xml로 하지만, Spring boot에서의 Logback 관리를 위해서는 logback-spring.xml로 작성해야 합니다.

제가 작성한 logback-spring.xml의 내용은 다음과 같습니다.
하나씩 살펴보도록 하겠습니다!
<?xml version="1.0" encoding="UTF-8"?>
<configuration>
<include resource="org/springframework/boot/logging/logback/defaults.xml"/>
<include resource="org/springframework/boot/logging/logback/console-appender.xml"/>
<property name="LOG_PATH" value="./logs"/>
<appender name="FILE" class="ch.qos.logback.core.rolling.RollingFileAppender">
<encoder>
<pattern>${FILE_LOG_PATTERN}</pattern>
</encoder>
<file>${LOG_PATH}/logback.log</file>
<rollingPolicy class="ch.qos.logback.core.rolling.SizeAndTimeBasedRollingPolicy">
<fileNamePattern>${LOG_PATH}/application-%d{yyyy-MM-dd-HH-mm}.%i.log</fileNamePattern>
<maxHistory>10</maxHistory>
<totalSizeCap>${LOG_FILE_TOTAL_SIZE_CAP:-0}</totalSizeCap>
<cleanHistoryOnStart>${LOG_FILE_CLEAN_HISTORY_ON_START:-false}</cleanHistoryOnStart>
<maxFileSize>${LOG_FILE_MAX_SIZE:-10MB}</maxFileSize>
</rollingPolicy>
</appender>
<!-- Spring Profiles -->
<springProfile name="local">
<include resource="org/springframework/boot/logging/logback/base.xml"/>
</springProfile>
<springProfile name="develop">
<property name="LOG_PATH" value="/home/ec2-user/logs"/>
<root level="INFO">
<appender-ref ref="FILE"/>
</root>
</springProfile>
<springProfile name="prod">
<property name="LOG_PATH" value="/home/ec2-user/logs"/>
<root level="INFO">
<appender-ref ref="FILE"/>
</root>
</springProfile>
</configuration>springProfile
먼저 다른 부분들을 살펴보기 전에, springProfile에 대해서 알아보도록 하겠습니다.
하단부에 보이는 springProfile 태그는 application.yml에서 설정한 Profile 별로 로그 생성 전략을 다르게 가져갈 수 있는 태그입니다.
local profile에서는 base.xml이라는 파일을 include했고, develop, prod profile에서는 조금 다른 태그들을 사용하고 있는데요.
property 태그는 어떤 속성을 정의할 수 있는 태그입니다.
develop, prod 각 springProfile 태그 하위에서 LOG_PATH 라는 이름으로 어떤 공간에 로그 파일을 남길지 지정하고 있습니다.
이 태그만으로 그렇게 설정이 되는 것은 아니고, 위쪽에 정의된 Appender라는 객체에서 사용되는 값을 변수로 정의한 것이라고 보시면 됩니다.
또 root 태그로 level이라는 속성을 지정하고 있는데요, 기본 로그 레벨을 설정하는 속성입니다.
'INFO'로 설정하면 INFO 레벨을 포함한 상위 레벨 로그(INFO, WARN, ERROR, FATAL)를 대상으로 수집하게 됩니다.
그리고 root 태그 하위에 appender-ref라는 태그가 보이실텐데요, 이는 Appender 라는 객체를 사용하겠다는 의미입니다.
ref 속성으로 지정한 CONSOLE, FILE이라는 이름의 Appender를 불러와서 사용하겠다는 의미입니다.
Appender가 무엇인지에 대해서는 아래에서 계속 알아보도록 하겠습니다!
Logback Default XML
가장 먼저 보이는 include 태그에서는, defaults.xml과 console-appender.xml을 불러오는 것을 확인하실 수 있는데요.org.springframework.boot.logging.logback 패키지에는 다음과 같은 4개의 기본적인 xml 설정파일이 존재합니다.

이 중에서 base.xml이 나머지 세 개의 파일을 사용하고 있는 구조인데요.
내용은 다음과 같습니다.
<!-- base.xml -->
<included>
<include resource="org/springframework/boot/logging/logback/defaults.xml" />
<property name="LOG_FILE" value="${LOG_FILE:-${LOG_PATH:-${LOG_TEMP:-${java.io.tmpdir:-/tmp}}}/spring.log}"/>
<include resource="org/springframework/boot/logging/logback/console-appender.xml" />
<include resource="org/springframework/boot/logging/logback/file-appender.xml" />
<root level="INFO">
<appender-ref ref="CONSOLE" />
<appender-ref ref="FILE" />
</root>
</included>먼저 property 태그에서 LOG_FILE이라는 이름으로 value에 있는 문자열을 지정하고 있습니다.
현재 파일에서는 보이지 않는 다른 변수들을 같이 사용하고 있기 때문에 복잡해보일 수 있는데요, 단순히 파일의 위치와 이름을 설정하고 있다고 생각하시면 됩니다.
${LOG_FILE:-***}의 의미는 정의된 LOG_FILE 이라는 변수가 외부에 정의되어 있다면 그 값을 사용하고, 아니라면 뒤에 오는***에 해당하는 값을 기본으로 사용하겠다는 의미입니다.
그리고 각각의 include 태그에서 나머지 세 개의 xml 파일을 참조하고 있는 것을 확인할 수 있습니다.
이어서 defaults.xml의 내용은 다음과 같습니다.
<!-- defaults.xml -->
<included>
<conversionRule conversionWord="clr" converterClass="org.springframework.boot.logging.logback.ColorConverter" />
<conversionRule conversionWord="wex" converterClass="org.springframework.boot.logging.logback.WhitespaceThrowableProxyConverter" />
<conversionRule conversionWord="wEx" converterClass="org.springframework.boot.logging.logback.ExtendedWhitespaceThrowableProxyConverter" />
<property name="CONSOLE_LOG_PATTERN" value="${CONSOLE_LOG_PATTERN:-%clr(%d{${LOG_DATEFORMAT_PATTERN:-yyyy-MM-dd HH:mm:ss.SSS}}){faint} %clr(${LOG_LEVEL_PATTERN:-%5p}) %clr(${PID:- }){magenta} %clr(---){faint} %clr([%15.15t]){faint} %clr(%-40.40logger{39}){cyan} %clr(:){faint} %m%n${LOG_EXCEPTION_CONVERSION_WORD:-%wEx}}"/>
<property name="FILE_LOG_PATTERN" value="${FILE_LOG_PATTERN:-%d{${LOG_DATEFORMAT_PATTERN:-yyyy-MM-dd HH:mm:ss.SSS}} ${LOG_LEVEL_PATTERN:-%5p} ${PID:- } --- [%t] %-40.40logger{39} : %m%n${LOG_EXCEPTION_CONVERSION_WORD:-%wEx}}"/>
<!-- 생략 -->
</included>conversionRule 태그와 property 태그가 보이는데요, property의 내용을 보시면 console에 찍을 로그의 패턴과 file에 찍을 로그의 기본적인 패턴을 정의하고 있다는 것을 알 수 있습니다.
clr, wex, wEx 등의 기호를 사용하고 있는데, 해당 로그 패턴을 정의할 때 사용하는 컨버터를 conversionRule 태그에서 정의하고 있습니다.
여기의
CONSOLE_LOG_PATTERN이 우리가 하루에도 몇 번씩 보는 콘솔 창의 그 Spring boot 실행 로그 패턴입니다.
마지막으로 console-appender.xml과 file-appender.xml을 보겠습니다.
<!-- console-appender.xml -->
<included>
<appender name="CONSOLE" class="ch.qos.logback.core.ConsoleAppender">
<encoder>
<pattern>${CONSOLE_LOG_PATTERN}</pattern>
</encoder>
</appender>
</included><!-- file-appender.xml -->
<included>
<appender name="FILE" class="ch.qos.logback.core.rolling.RollingFileAppender">
<encoder>
<pattern>${FILE_LOG_PATTERN}</pattern>
</encoder>
<file>${LOG_FILE}</file>
<rollingPolicy class="ch.qos.logback.core.rolling.SizeAndTimeBasedRollingPolicy">
<cleanHistoryOnStart>${LOG_FILE_CLEAN_HISTORY_ON_START:-false}</cleanHistoryOnStart>
<fileNamePattern>${ROLLING_FILE_NAME_PATTERN:-${LOG_FILE}.%d{yyyy-MM-dd}.%i.gz}</fileNamePattern>
<maxFileSize>${LOG_FILE_MAX_SIZE:-10MB}</maxFileSize>
<maxHistory>${LOG_FILE_MAX_HISTORY:-7}</maxHistory>
<totalSizeCap>${LOG_FILE_TOTAL_SIZE_CAP:-0}</totalSizeCap>
</rollingPolicy>
</appender>
</included>console-appender.xml과 file-appender.xml에서는 Appender라는 것을 정의하고, Encoder로 위의 defaults.xml에서 정의한 로그 패턴을 지정하고 있는 것을 볼 수 있습니다.
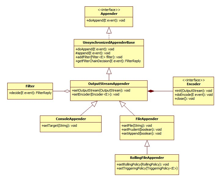
이 쯤에서 Appender가 무엇인지 알아보겠습니다.
Appender?
Appender는 Logback이 Logging Event를 발행하도록 위임하는 객체입니다.
실제로 Appender는 다음과 같이 간단한 인터페이스입니다.
public interface Appender<E> extends LifeCycle, ContextAware, FilterAttachable<E> {
String getName();
void doAppend(E event) throws LogbackException;
void setName(String name);
}name 기반의 getter, setter와 로그 이벤트를 수집하는 doAppend() 메소드를 가지고 있습니다.
Appender의 잘 알려진 구현체들은 아래와 같은 구조를 가지고 있습니다.

Appender의 상속 구조
Appender의 상속 구조를 하나씩 살펴보겠습니다.
먼저 AppenderBase는 Appender를 구현하고 있는 추상 클래스입니다.
// AppenderBase.java
public synchronized void doAppend(E eventObject) {
// 생략
}Appender의 doAppend() 메소드를 synchronized 키워드를 사용해서 구현하고 있는데요.
synchronized 키워드 덕분에 멀티 스레드 환경에서 동일한 Appender를 사용하더라도 안전하게 사용할 수 있습니다.
하지만 synchronization이 늘 적절한 선택은 아니기 때문에 logback은 AppenderBase와 유사하지만 synchronized 키워드가 없는 구현체인 UnsynchronizedAppenderBase를 제공합니다.
public class OutputStreamAppender<E> extends UnsynchronizedAppenderBase<E> {
protected Encoder<E> encoder;
// 생략
}UnsynchronizedAppenderBase를 상속하는 OutputStreamAppender는 Event를 OutputStream으로 발행하는 객체입니다.
사용자가 직접 생성할 일은 없고, 우리가 주의 깊게 봐야 할 ConsoleAppender와 FileAppender의 부모 클래스가 됩니다.
또한 Encoder라는 필드(property)를 가지고 있어서 로그를 어떤 형식으로 남길 것인지를 결정할 수 있습니다.
위에서 넣어준 Encoder 태그가 바로 이 필드를 정의하는 값입니다.
ConsoleAppender는 PrintStream을 사용하여 Console에 로그를 남기는 Appender입니다.
ConsoleAppender는 특별하게 살펴볼 내용은 없습니다.
FileAppender는 로그를 파일로 남기는 Appender입니다.
public class FileAppender<E> extends OutputStreamAppender<E> {
public static final long DEFAULT_BUFFER_SIZE = 8192;
protected boolean append = true;
protected String fileName = null;
private boolean prudent = false;
private FileSize bufferSize = new FileSize(DEFAULT_BUFFER_SIZE);
// 생략
}- append
- true 값이면 이미 파일이 존재하는 경우 이어서 쓰고, false면 기존 파일에 덮어씁니다.
- 기본값은 true입니다.
- fileName
- 로그를 남길 file의 이름입니다. 해당 파일이 없으면 새로 생성합니다.
- file 태그로 지정할 수 있습니다.
마지막으로 RollingFileAppender에 대해서 살펴보겠습니다.
사실상 RollingFileAppender만 잘 이해해도 Logback 설정을 원하는대로 하는 데에 문제가 없을 것입니다.
public class RollingFileAppender<E> extends FileAppender<E> {
File currentlyActiveFile;
TriggeringPolicy<E> triggeringPolicy;
RollingPolicy rollingPolicy;
// 생략
}RollingFileAppender는 FileAppender를 상속합니다.
특정 조건이 되면, 로그를 쌓던 타겟 파일을 그 다음 파일로 변경하는 역할을 하는데, 이를 rollover라고 표현합니다.
RollingFileAppender에는 두 가지 중요한 인터페이스 필드가 있는데요, 다음과 같습니다.
- RollingPolicy
- rollover를 어떻게 실행할지를 정의합니다.
- TriggeringPolicy
- 언제 rollover를 발생시킬지를 정의합니다.
이 두가지 정책은 인터페이스여서, 내가 필요한 상황에 맞는 구현체들을 가져다가 사용하시면 됩니다.
아래에서 대표적인 구현체들을 둘러볼텐데요, 한번 이해하고 나면 나머지 속성들은 비교적 쉽게 유추가 가능합니다.
RollingPolicy, TriggeringPolicy의 구현체들
대표적으로 살펴볼 구현체는 TimeBasedRollingPolicy입니다.
RollingPolicy와 TriggeringPolicy를 둘 다 구현하고 있는 친구입니다.
public class TimeBasedRollingPolicy<E> extends RollingPolicyBase implements TriggeringPolicy<E> {
FileNamePattern fileNamePatternWithoutCompSuffix;
private Compressor compressor;
private RenameUtil renameUtil = new RenameUtil();
Future<?> compressionFuture;
Future<?> cleanUpFuture;
private int maxHistory = UNBOUND_HISTORY;
protected FileSize totalSizeCap = new FileSize(UNBOUNDED_TOTAL_SIZE_CAP);
private ArchiveRemover archiveRemover;
TimeBasedFileNamingAndTriggeringPolicy<E> timeBasedFileNamingAndTriggeringPolicy;
boolean cleanHistoryOnStart = false;
// 생략
}- fileNamePattern
- rollover된 파일 이름을 정의합니다.
- SimpleDateFormat 패턴을 기준으로 합니다.
- rollover의 기간은 fileNamePattern에 따라 정해집니다.
%d{yyyy-MM-dd}.log인 경우 연/월/일 까지만 지정했으니 하루치씩 쌓입니다.%d{yyyy-MM-dd_HH}.log인 경우 연/월/일/시간 까지 지정했으니 매 시간 단위로 쌓입니다.
- 부모인 FileAppender의 File 속성과 함께 쓰는 경우
- File 속성은 현재 쌓이는 로그의 타겟 파일 이름입니다.
- File 속성을 생략하면 FileNamePattern에 의해 현재 로그가 쌓이는 파일의 이름이 정해집니다.
- maxHistory
- 최대로 보관하는 파일의 개수를 정할 수 있습니다.
- 위 fileNamePattern에서 정한 rollover 단위가 월 단위라면, 6개의 파일(6개월 치)을 보관하고 오래된 순으로 삭제합니다.
- totalSizeCap
- 아카이빙한 로그 파일의 최대 사이즈를 정의합니다.
- maxHistory와 함께 정의되어야 하며, maxHistory가 더 우선적인 조건이 됩니다.
- cleanHistoryOnStart
- true값이면 appender가 시작할 때 기존 아카이빙된 파일들을 삭제합니다. 기본값은 false입니다.
fileNamePattern이나 maxHistory에 대해 감이 잘 오시지 않을 수 있는데요, 실험을 통해 조금 더 자세히 알아보겠습니다.
먼저 테스트를 위해 logback-spring.xml을 다음과 같이 수정해보겠습니다.
<!-- logback-spring.xml -->
<property name="LOG_PATH" value="./logs"/>
<appender name="FILE" class="ch.qos.logback.core.rolling.RollingFileAppender">
<encoder>
<pattern>${FILE_LOG_PATTERN}</pattern>
</encoder>
<file>${LOG_PATH}/logback.log</file>
<rollingPolicy class="ch.qos.logback.core.rolling.TimeBasedRollingPolicy">
<fileNamePattern>${LOG_PATH}/application-%d{yyyy-MM-dd-HH-mm}.log</fileNamePattern>
<maxHistory>2</maxHistory>
<totalSizeCap>30MB</totalSizeCap>
</rollingPolicy>
</appender>file 태그에는 LOG_PATH 디렉토리 아래에 logback.log 라는 이름을 주었구요.
fileNamePattern은 연/월/일/시/분 단위 까지 설정해보았고, maxHistory를 2로 지정해 보겠습니다.
애플리케이션을 실행해보면!

먼저 LOG_PATH로 지정한 logs라는 디렉토리 하위에 logback.log라는 이름으로 서버 실행 로그들이 쌓이는 것을 볼 수 있습니다.
file 태그에서 지정한 이름으로 현재 로그가 쌓이고 있는 것을 볼 수 있네요.
시간을 보니 12시 23분인데요, 1분 정도 뒤에 브라우저에서 요청을 보내보겠습니다.
글 초반부에서 로깅 컨트롤러를 만들어두었었는데요, info 레벨 로그를 찍는 localhost:8080/log/info API로 요청을 보내보겠습니다.

24분에 info 요청을 보낸 결과, 새로운 파일이 하나 생겼는데요!
23분에 쌓였던 로그들이 fileNamePattern에서 지정한 application-%d{yyyy-MM-dd-HH-mm}.log 라는 이름의 파일로 아카이브가 되었습니다.
그리고 방금 들어온 24분의 요청은 logback.log 파일에 새롭게 쌓이는 것을 볼 수 있습니다.
fileNamePattern의 마지막 단위가 분 단위였기 때문에, 1분 단위로 파일이 아카이빙됩니다.
시간 단위를 일 단위로 하면 날짜 별로, 월 단위로 하면 월 별로 로그 파일이 묶이게 됩니다.
1분 뒤 25분에 한번 더, 이번에는 error 요청을 보내보겠습니다.

이번에도 방금 전과 같이 24분의 info 로그가 fileNamePattern으로 아카이빙되고, 새로운 25분 error 로그는 logback.log에 쌓인 것을 볼 수 있습니다.
마지막으로 26분에 warn 로그를 보내보겠습니다!

이번에는 조금 다른 점이 보이는데요, 맨 처음의 23분 로그 파일이 삭제된 것을 확인할 수 있습니다.
maxHistory에서 지정한 파일 수가 2였기 때문에, 2개의 최신 로그 파일만 유지된다는 것을 알 수 있습니다.
실제 서비스에서는 당연히 지금의 테스트처럼 1분 단위로, 2개의 파일만 쌓는 정책을 가져가지는 않을테니, 상황에 맞게 잘 변형해서 사용하시면 될 것 같습니다.
추가적으로 살펴볼 RollingPolicy, TriggeringPolicy 구현체는 SizeAndTiemBasedRollingPolicy인데요!
public class SizeAndTimeBasedRollingPolicy<E> extends TimeBasedRollingPolicy<E> {
FileSize maxFileSize;
// 생략
}- maxFileSize
- 로그 파일의 총 사이즈를 제한하고 싶을 때 사용합니다.
TimeBasedRollingPolicy를 그대로 상속하고 있고, maxFileSize 속성만 추가된 형태로 이해하시면 되겠습니다.
언제 RollingPolicy를 트리거할지 정하는 TriggeringPolicy의 구현체에는 SizeBasedTriggeringPolicy도 있는데요.
public class SizeBasedTriggeringPolicy<E> extends TriggeringPolicyBase<E> {
public static final long DEFAULT_MAX_FILE_SIZE = 10 * 1024 * 1024; // 10 MB
FileSize maxFileSize = new FileSize(DEFAULT_MAX_FILE_SIZE);
// 생략
}이름에서 유추해볼 수 있듯이, maxFileSize 속성으로 rollOver의 트리거 조건을 가져가는 구현체입니다.
기본 사이즈는 10MB네요.
정리
마지막으로 맨 처음에 보여드렸던 제 logback-spring.xml 설정 파일을 다시 한번 보여드리겠습니다.
이제는 각 속성들이 어떤 것들을 의미하는지 눈에 들어오실 것이라 생각합니다.ㅎㅎ
<?xml version="1.0" encoding="UTF-8"?>
<configuration>
<include resource="org/springframework/boot/logging/logback/defaults.xml"/>
<include resource="org/springframework/boot/logging/logback/console-appender.xml"/>
<property name="LOG_PATH" value="./logs"/>
<appender name="FILE" class="ch.qos.logback.core.rolling.RollingFileAppender">
<encoder>
<pattern>${FILE_LOG_PATTERN}</pattern>
</encoder>
<file>${LOG_PATH}/logback.log</file>
<rollingPolicy class="ch.qos.logback.core.rolling.SizeAndTimeBasedRollingPolicy">
<fileNamePattern>${LOG_PATH}/application-%d{yyyy-MM-dd-HH-mm}.%i.log</fileNamePattern>
<maxHistory>10</maxHistory>
<totalSizeCap>${LOG_FILE_TOTAL_SIZE_CAP:-0}</totalSizeCap>
<cleanHistoryOnStart>${LOG_FILE_CLEAN_HISTORY_ON_START:-false}</cleanHistoryOnStart>
<maxFileSize>${LOG_FILE_MAX_SIZE:-10MB}</maxFileSize>
</rollingPolicy>
</appender>
<!-- Spring Profiles -->
<springProfile name="local">
<include resource="org/springframework/boot/logging/logback/base.xml"/>
</springProfile>
<springProfile name="develop">
<property name="LOG_PATH" value="/home/ec2-user/logs"/>
<root level="INFO">
<appender-ref ref="FILE"/>
</root>
</springProfile>
<springProfile name="prod">
<property name="LOG_PATH" value="/home/ec2-user/logs"/>
<root level="INFO">
<appender-ref ref="FILE"/>
</root>
</springProfile>
</configuration>이렇게 조금 장황했던 Logback 설정에 대해서 알아봤는데요, 기본적인 속성들과 구현체들의 특성에 대해서 이해하고 있으면, 나중에 실제 상황에서 필요할 때는 공식 문서 등을 찾아보면서 적용하면 금방 원하는 로그 아카이빙 플로우를 구축할 수 있을 것이라 생각됩니다.
이번 글도 읽어주셔서 감사합니다!
좋은 하루 보내세요 :-)
참고
'Spring' 카테고리의 다른 글
| IoC랑 DI가 그래서 도대체 뭔가요? (5) | 2019.10.09 |
|---|